ETF火线
+关注
IP属地:未知
“ETF火线”是由金融界联合易方达基金共同打造的ETF专题资讯专栏。本栏目专注于追踪ETF市场前沿动向,解读政策热点与投资脉络,致力于为投资者提供及时、深度的市场分析和工具指南。我们愿作您投资路上的“火线观察哨”,助您在指数化投资中把握先机,智享未来。
港股医药板块逆势活跃,港股通创新药ETF易方达(159316)、港股通医药ETF易方达(513200)紧密跟踪“未来健康”指数
本周,市场集体回调,医药板块相对坚挺,指数层面,恒生港股通创新药指数上涨0.9%,中证港股通医药卫生综合指数上涨0.1%,中证创新药产业指数下跌0.7%,沪深300医药卫生指数下跌1.9%,中证生物
03-20 18:49
保险板块资产负债端同步改善,证券保险ETF易方达(512070)今年以来获超15亿元资金净流入
本周,香港证券指数上涨0.6%,中证银行指数上涨0.3%,沪深300非银行金融指数下跌2.1%,中证全指证券公司指数下跌2.8%。相关ETF中,证券保险ETF易方达(512070,联接基金A/C:0
03-20 18:48
“红利+”指数午后回落,资金连续11个交易日流入自由现金流ETF易方达(159222)
3月20日,大盘早盘冲高后午后持续承压,“红利+”指数午后集体回落。截至收盘,中证红利低波动指数下跌0.3%,中证红利指数下跌0.5%,国证价值100指数下跌0.8%,国证自由现金流指数下跌1.0%
03-20 18:47
红利板块周线回调,红利ETF易方达(515180)、红利低波ETF易方达(563020)近期分别获资金净流入
本周,中证红利低波动指数下跌0.9%,恒生港股通高股息低波动指数下跌1.6%,中证红利价值指数下跌1.8%,中证红利指数下跌3.1%。相关ETF受到资金关注,Wind数据显示,截至昨日,红利ETF易
03-20 18:43
港股震荡分化,科技股承压,恒生科技ETF易方达(513010)今年以来累计净流入额超70亿元
本周,中证港股通医药卫生综合指数上涨0.1%,中证港股通消费主题指数下跌0.5%,恒生科技指数下跌2.1%,恒生港股通新经济指数下跌2.4%,中证港股通互联网指数下跌3.0%。根据Wind数据统计,
03-20 18:41
新能源赛道周尾反弹,储能电池ETF易方达(159566)今日净申购超2亿份
3月20日,新能源赛道在多日震荡回调后迎来反弹,国证新能源电池指数上涨3.0%,盘中一度涨超5%,储能电池ETF易方达(159566,联接基金A/C:021033/021034)今日净申购达2.17
03-20 18:40
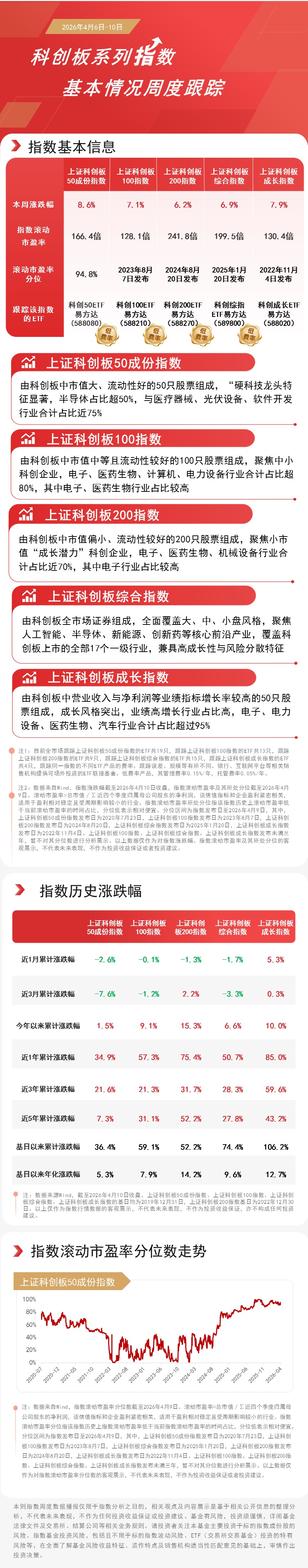
科技方向表现分化,科创成长ETF易方达(588020)、科创50ETF易方达(588080)紧密跟踪科创板系列指数
本周,上证科创板成长指数上涨1.0%,科创100指数下跌1.2%,科创综指下跌3.5%,上证科创板50成份指数下跌4.0%,科创200指数下跌4.5%,资金逆势布局,科创50ETF易方达(58808
03-20 18:39
化工板块中长期景气度有望上行,化工行业ETF易方达(516570)紧密跟踪中证石化产业指数
本周,中证石化产业指数下跌9.2%,中证稀土产业指数下跌10.5%。华泰证券指出,中长期而言,伴随欧美高能耗装置退出、亚非拉地区经济增长等需求增量驱动下,出海成为国内化工行业的重要增长引擎;行业资本
03-20 18:35
沪指连续下探失守4000点,A500ETF易方达(159361)、沪深300ETF易方达(510310)紧密跟踪核心大盘宽基指数
本周A股市场连续调整,沪指失守4000点,题材上,光伏设备等少数上涨,工业金属、磷化工、贵金属、钢铁、化肥、稀土等走弱;港股承压,大型科技股集体走弱,医药股涨跌互现。从本周维度看,沪深300指数下跌
03-20 18:34
创业板指本周逆势上涨,创近4年新高,创业板ETF易方达(159915)紧密跟踪创业板指数
3月20日,CPO与新能源板块走强,创业板指逆势上涨创下近4年新高,创业板ETF易方达(159915,联接基金A/C/Y:110026/004744/022907)全天成交额达66亿元。从本周维度看
03-20 18:32
市场延续调整,中证1000ETF易方达(159633)全天净申购达3000万份
3月20日,A股市场延续回调,中小盘宽基指数跟随大盘调整,相关产品获资金逆势加仓,其中中证1000ETF易方达(159633,联接基金A/C:016630/016631)全天净申购达3000万份。从
03-20 18:31
机器人应用方向延续调整,机器人ETF易方达(159530)最新规模近150亿元
3月20日,大盘进一步下探,机器人等人工智能应用方向调整,截至收盘,国证机器人产业指数下跌1.8%。Wind数据显示,机器人ETF易方达(159530,联接基金A/C:020972/020973)最
03-20 18:30
中国折叠屏手机市场迎来史诗级爆发!电池ETF易方达(159175)景气度攀升
3月20日,截至15:00,CS电池指数上涨3.00%。个股方面,德业股份涨超9%,亿纬锂能、阳光电源等涨超5%,天赐材料、宁德时代等涨超3%,欣旺达涨超2%,国轩高科、先导智能等涨超1%,格林美上
03-20 15:56
光模块三大龙头股集体走强!创业板ETF易方达(159915)成交额超66亿元!
3月20日,截至15:00,创业板指上涨1.30%。个股方面,新易盛涨超8%,中际旭创涨超6%,阳光电源涨超5%,宁德时代涨超3%,天孚通信涨超1%,胜宏科技、温氏股份等上涨。热门ETF方面,创业板
03-20 15:56
高端装备领域多重利好落地 高端制造ETF易方达(562910)标的指数涨超1%!
3月20日,截至14:22,装备产业指数上涨1.13%。个股方面,阳光电源涨超5%,宁德时代、隆基绿能等涨超3%,特变电工上涨。热门ETF方面,高端制造ETF易方达(562910)当前成交额847.
03-20 14:57
国内外自动驾驶行业迎来多重标志性进展,智能汽车ETF易方达(516590)标的指数涨近2%
3月20日,截至14:21,智能电车指数上涨1.78%。个股方面,宁德时代涨超3%,比亚迪涨超1%,立讯精密等上涨。热门ETF方面,智能汽车ETF易方达(516590)当前成交额292.19万元,换
03-20 14:57
绿氢氨醇等成为“十五五纲要”能源领域重要增量,新能源ETF易方达(516090)标的指数涨近4%
3月20日,截至13:59,中证新能指数上涨3.82%。个股方面,赣锋锂业涨超8%,亿纬锂能涨超6%,阳光电源涨超5%,隆基绿能、宁德时代等涨超3%,华友钴业涨超2%,三峡能源、特变电工等上涨。热门
03-20 14:57
AI需求催化,芯片产业链国产替代有望深化!科创创业ETF易方达(159781)标的指数涨近3%!
3月20日,截至13:52,科创创业50指数上涨2.59%。个股方面,新易盛涨超8%,中际旭创涨超7%,阳光电源涨超5%,宁德时代涨超4%,天孚通信涨超2%,胜宏科技涨超1%,寒武纪上涨。热门ETF
03-20 14:57
科创板科创成长层运行态势向好!科创成长ETF易方达(588020)标的指数涨近3%
3月20日,截至13:52,科创成长指数上涨2.72%。个股方面,源杰科技涨超17%,拓荆科技涨超6%,仕佳光子涨超5%,九号公司涨超1%,寒武纪、百利天恒等上涨。热门ETF方面,科创成长ETF易方
03-20 14:57
低碳政策利好叠加行业大会将至,低碳ETF易方达(516070)标的指数涨近4%
3月20日,截至13:52,内地低碳指数上涨3.59%。个股方面,亿纬锂能涨超6%,阳光电源、天赐材料等涨超5%,宁德时代涨超4%,隆基绿能涨超3%,三峡能源、特变电工等上涨。热门ETF方面,低碳E
03-20 14:57
暂无数据
1
2
3
4
5
6
7
8
9
0