全部评论
谈谈您的想法...
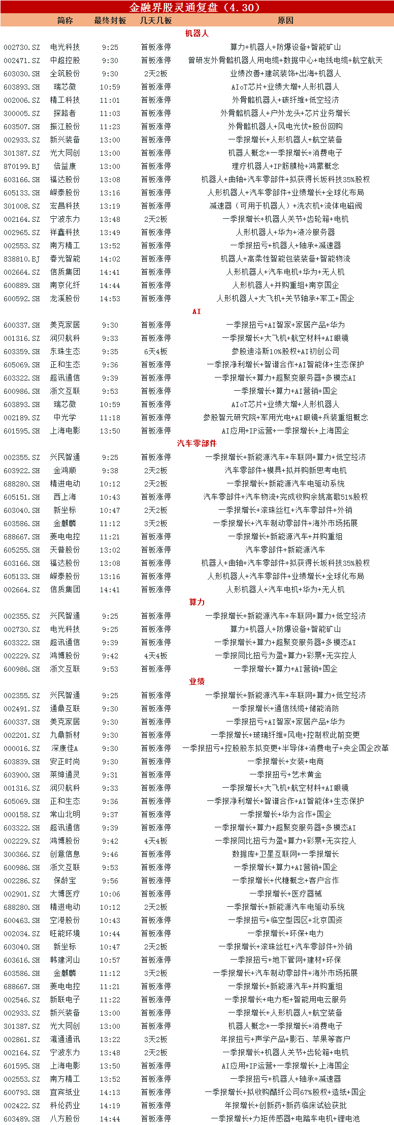
涨停复盘:机器人概念强者恒强
金融界 2025-04-30 18:44:10
10秒看完全文要点
截至收盘,沪指跌0.23%,报3279.03点,深成指涨0.51%,报9899.82点,创业板指涨0.83%,报1948.03点,科创50指数涨0.85%,报1012.42点。沪深两市合计成交额11693.42亿元。
机器人概念股延续强势,精工科技等多股涨停。AI概念活跃,美克家居等涨停。
一、板块异动

二、涨跌停温度

三、涨跌家数

四、涨停揭秘

五、相关热点
机器人:工信部近日表示,人形机器人是人工智能赋能新型工业化的高级载体,将推动人形机器人产业创新发展,以人形机器人小切口带动人工智能大产业发展,高水平赋能新型工业化。