下一个寒武纪要来了?中信证券、高盛等162家机构调研GPU妖股,参股公司发布首款自主架构GPU,多重性能达到国际主流水平,24个交易日已大涨216%
金融界 2025-08-29 16:22:14
10秒看完全文要点
下一个寒武纪要来了?162家机构密集调研GPU概念龙头东芯股份。
8月28日,近期遭到资金爆炒的GPU概念龙头——东芯股份披露了最新机构调研纪要。调研纪要显示,8月22日当天中信证券、高盛证券、Point 72等头部投资机构以及中国电科等产业巨头共162家机构参与线上电话调研。
在此次调研中,东芯股份参股的GPU厂商砺算科技成为各大机构关注的焦点。在机构抛出16个关心的问题中,其中有半数涉及砺算科技,具体包括砺算科技GPU产品的进展及其面向的市场、正式发售节点、东芯股份在产品上线到销售中起到的作用、投资砺算科技的回报方式以及砺算科技新的融资动向等。
参股公司发布首款自主架构GPU
7月26日,砺算科技发布其自主研发的国产首款6nm游戏GPU——7G106。该GPU基于台积电N6工艺,采用该公司自主研发的TrueGPU图形架构,支持DirectX 12、Vulkan 1.3、OpenGL 4.6和OpenCL 3.0等主流API,但未支持光线追踪。在发布会上,砺算科技现场展示了7G106的游戏性能,《黑神话:悟空》在4K Ultra HD分辨率、高画质设置下可达到“可玩帧率”,具体数值未公布。
在发布会现场,砺算科技引用了之前曝光的Geekbench跑分数据,OpenCL得分111290分,比RTX 4060强约10.16%。在3DMark Fire Strike测试中获得26800分,而RTX 4060普遍在29000分以上。此外,砺算GPU支持NRSS动态优化渲染画质,实现对英伟达DLSS技术和AMD FSR技术的对标。
从以上纸面数据来看,砺算7G100系列GPU的多重性能达到国际主流水平。
在砺算科技砺算7G100系列发布之后,一石激起千层浪,引发A股资金疯狂炒作。自7月28日以来,东芯股份股价一路上扬,从37.35元/股位置一路涨至119.57元/股,24个交易日最大涨幅达到216%。

在资金歇斯底里、不止不休炒作下,东芯股份遭到监管关注。
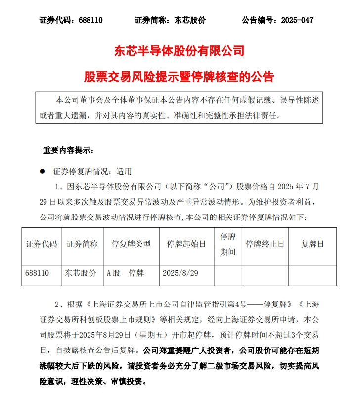
8月28日晚间,东芯股份披露公告称,因公司股票价格自7月29日以来多次触及股票交易异常波动及严重异常波动情形,公司将就股票交易波动情况进行停牌核查。公司股票将于8月29日开市起停牌,预计停牌时间不超过3个交易日,自披露核查公告后复牌。
这也让东芯股份成为此轮科技股行情中,为数不多遭到监管特停的芯片类概念股。
东芯股份提醒称,据悉,近日市场上出现了关于公司对外投资砺算科技发布了首款自研GPU芯片“7G100”及首款显卡产品LisuaneXtreme的相关媒体报道。上海砺算的相关芯片产品主要应用于个人电脑、专业设计、AIPC、云游戏、云渲染、数字孪生等场景,并非应用于大模型算力集群等相关场景。产品实现销售尚需要经过产品认证、客户导入、量产供货等环节,均存在不确定性。标的公司仍然存在产业化进度风险、市场竞争风险、产品单一风险、业绩风险、持续经营风险及资金流等相关风险。公司对上海砺算的投资采用权益法核算,未纳入合并报表范围。敬请投资者谨慎决策,理性对待市场热点概念,注意投资风险。

2亿元拿到砺算科技37.88%股权
公开资料显示,砺算科技成立于2021年8月,三位联合创始人分别为孔德海、宣以方、牛一心,此前均在GPU行业知名公司有近30年的从业经历。
宣以方毕业于台湾交通大学,1992年曾是S3公司GPU创始团队成员并任研发部副总裁,领导实现15代GPU芯片量产;孔德海1984年考入清华大学无线电系本科专业,自1992年起从事GPU芯片研发,是中国第一代超大规模集成电路(VLSI)设计师,在硅谷有20多年芯片研发、管理、投资经验,曾在中美GPU公司任管理职务,还曾参与创立三个硅谷天使基金;牛一心在1994年加入S3,是首个S3D引擎的研发者,也是全球第一代3D加速GPU芯片ViRGE的负责人。
砺算科技曾先后于2022年2月、10月宣布完成天使轮及Pre-A轮融资、合计募资约3亿元,砺算科技与东芯股份结缘于2024年。
2024年8月18日,东芯股份公告称,该公司拟以自有资金人民币2亿元向上海砺算科技增资,布局高性能GPU赛道,认购其新增注册资本500万元。该轮投资的砺算科技投前估值为2亿元,投资完成后,东芯股份对砺算科技持股比例为37.88%。
今年4月30日,东芯股份在互动平台表示,截至其2025年一季报发布日,该公司对外投资企业砺算科技的G100芯片产品,已经完成首次流片的晶圆加工并进入封装测试及产品验证阶段。
不过砺算科技的发展也不是一帆风顺。今年4月29日,一则于某招聘平台发布的“GPU公司员工兼职网约车司机”的帖子引发业内广泛关注。该平台信息显示,一名砺算科技后端研发人员发帖称,该公司已连续两个月暂停全员薪酬。
当时,砺算科技高管并未正面回应未按时发放员工薪酬一事,其承认近期举行了一次全体员工大会,但拒绝透露会上具体交流内容,只表示,会上管理层尽可能进行了透明、坦诚的沟通。
不过随着砺算科技的7G100系列GPU的发布,这一切问题似乎随风飘散。